環氧粉末涂料的涂裝技術包括被涂物件表面處理、涂裝方法、涂裝設備、涂裝工藝、涂裝環境和涂裝質量等內容。現于下文對被涂物件表面處理、涂裝方法及工藝、涂裝環境、涂裝質量進行簡要概述。
一、被涂物件表面處理
金屬工件在被粉末涂裝前進行前處理是一個十分重要的環節。金屬工件在加工和運輸過程中,其表面往往帶有機油、臟物、垃圾、鐵銹和氧化膜等,它們的存在不僅影響了粉末涂料的附著和固化,而且往往會使涂膜產生各種弊病,如起泡、起殼、針孔、開裂、橘皮等。據國內外大量資料證明,粉末涂裝凡采用前處理的,涂膜的耐久性大大提高,涂膜性能也得到充分發揮。被涂工件的前處理費用一般要占粉末涂裝總成本的10%~20%,有的要高于20%。
金屬工件進行前處理必須徹底除去工件表面的油污、銹等,只有這樣才能使涂膜外觀和質量得到改善和提高。
工件的前處理一般分為兩大類。一類是機械處理法,如噴砂、拋丸、噴丸、砂紙打磨、刷子去銹等。另一類是化學處理,如化學去油酸洗、磷化處理、化學氧化、溶劑去油、高溫素燒去油等。
被涂工件前處理的另一個重要環節是選擇合適的前處理方法和配方,這與工件的材質有著密切的關系,在實際生產中往往會發生粉末涂膜的起殼、針孔、麻點、凹坑等缺陷,甚至嚴重的會發生涂膜與工件分離而大片脫落的現象,這往往是前處理的方法選擇不當所造成的,特別應該引起重視的是鑄鐵件、鑄鋁件、熱軋鋼板等材質的工件。
總之,要根據被涂工件的材質,涂裝的粉末涂料品種,粉末涂裝工藝,工件表面油、銹實際情況和被涂工件的技術要求,正確選用前處理的工藝和配方,以達到預期的目的。
1.電器工件的表面處理環氧粉末涂料用于涂裝電器工業工件時,其表面前處理工藝見表5-8。
![]() 2.鋼管內壁表面處理 管道內防腐涂層的壽命,在很大程度上取決于涂裝前表面除銹的質量。適當的除銹質量和粗糙度,能使涂層有良好的附著力。通常環氧粉末涂料要求處理后的金屬表面清潔度(除銹等級)應達到美國NACE標準的近白金屬級,或瑞典SIS標準的Sa2.5級。粗糙度根據涂層厚度而定,最大不超過涂層厚度的1/3。
鋼管內表面處理主要有噴砂除銹、酸洗除銹和鋼絲刷除銹等幾種。其中以噴砂除銹質量最高。
(1)噴砂工藝方法對直徑100mm鋼管內表面的處理,采用鋼管旋轉、噴槍自動送進的方法進行噴砂處理,以達到除銹、清污、露出金屬本色并粗化表面的目的。工藝流程如下:
空氣壓縮機→貯氣罐→凈化罐→砂罐→噴槍→工件
(2)噴砂工藝條件 為保證鋼管內表面噴砂處理質量,其噴砂工藝條件如下所述。
①空氣壓縮機的配備要與噴嘴口徑匹配,使噴砂工作壓力保持在490.3Pa以上,并對壓縮空氣加以凈化處理。
②砂子的選擇:要求砂粒硬度大,有棱角,干燥清潔無雜質,粒度在16目左右,并經篩選后方可使用。
③噴砂架:架長5m,高0.8m,管子轉數35r/min,噴槍自動送進,前進速度為0.4m/min。
④采用合理結構的噴嘴及耐磨的材質是該工藝試驗的關鍵。角型噴嘴45。~60。效果較好;噴砂材質采用碳化硼,質地堅硬,經久耐用。
3.鋼瓶的前處理工藝選擇由于鋼瓶是小口的壓力容器,放入液體浮力很大,故不宜用化學酸洗的方法作為前處理工序。通常采用機械法清理表面。又因鋼瓶的前處理是在熱處理之后進行的,表面的油污已被燒盡,故無需進行去油處理,只需把表面的氧化皮和鐵銹除去就行了。
目前,鋼瓶的前處理方法主要有以下三種:①噴砂法;②噴丸法;③拋丸法。
因為鋼瓶是大批量生產,不但要求質量高,而且要求產量大,需盡量實現自動化作業,減少工人勞動強度。因此,采用拋丸法比較合適。雖然拋射靈活性差,但只要選用合適數量的拋射器和合理的拋射方向,是能夠得到滿意效果的。
拋丸機的主要組成部分是:拋丸器;清理工作區;工件運轉機構;彈丸循環系統及碎丸分離裝置;通風除塵裝置。
鋼瓶拋丸時,一般選用鋼丸,因為它比鐵丸壽命長,對葉片的磨損量也比鐵丸小得多。鋼丸直徑一般選用0.8~2.5mm。直徑太小,沖擊力小,效果差,直徑太大,丸粒少效率也低,且彈坑大,影響粉末涂層的流平。
合理選擇和調整拋丸的參數,對于獲得滿意的前處理效果非常重要。據了解,現在許多鋼瓶廠的拋丸清理不夠理想。因此對鋼瓶的拋丸參數應進一步深入研究,以得到良好的處理效果,滿足粉末噴涂的要求。
4.鋼筒內外表面處理 鋼筒在涂裝前的內外表面處理工序見表5-9。
![]() 5.摩托車表面處理 摩托車在采用環氧粉末涂裝前必須用堿去油、用酸洗或拋丸等方法進行表面處理,除去污物、氧化皮和銹蝕。為增強涂膜的防腐蝕性、磷化處理是較有效的方法,其磷化成分及應用條件如下:
馬日夫鹽/(g/L) 30~35 溫度/℃ 60~70
硝酸鋅/(g/L) 140~160 時間/min 10~15
6.通訊機外殼表面處理 優良的表面處理是粉末涂料附著良好的先決條件。在涂裝前,通訊機外殼表面必須認真地除油污、除銹斑和氧化膜等。
通常,噴砂處理后的表面較粗糙,它與粉末涂膜的結合力較理想;磷化處理后的表面,也會使涂膜有較好的附著力,并可改進防腐蝕性。采用噴砂工藝進行表面處理后,用吹塵機清除表面上粒子和塵污,以免影響涂膜的裝飾性和附著力。
對不需涂裝的部位可涂上硅酯、硅橡膠等罩覆,較大面積時可用紙遮蓋。
總之,對不同材質、不同形狀及不同應用的被涂物件表面處理方法及處理工藝應有所區別,這是環氧粉末涂料涂裝前表面處理應特別注意的問題。
二、涂裝方法及工藝
粉末涂料的涂裝方法有空氣噴涂法、流化床浸涂法、靜電粉末涂裝法、靜電流化床浸涂法、真空吸引涂裝法、火焰噴涂法、電場云涂裝法和其他涂裝法。環氧粉末涂料采用靜電粉末涂裝法居多。
(1)噴涂工藝 靜電噴涂時,所選用電壓應適宜,不能過高。一般控制在40~80kV。噴涂距離保持在150~300mm,噴涂氣壓應保證噴出粉末達到被涂物表面。噴出粉量要均衡,控制在70~200g/min為宜。噴涂次數不宜過多,應先噴涂被涂物邊角及難噴到的部位,再噴涂平整表面。噴涂工件最好能旋轉,保證涂膜更均勻。
(2)固化工藝 環氧粉末涂裝后,應按規定的烘烤固化溫度和時間進行固化反應。烘烤爐內溫度應均勻分布,嚴格避免局部烘區溫度過高或偏低,對交聯固化的涂膜造成不良影響。烘烤工件與加熱元件保持一定距離,保證固化反應溫度一致性。
三、涂裝環境
環氧粉末涂料可以避免有機溶劑帶來的危害和污染問題。但粉塵污染、粉塵爆炸、靜電粉末涂裝中產生電弧等問題,也不容忽視。
在粉末涂料制造和涂裝過程中,應避免粉塵爆炸和著火,防止粉末污染,注意高壓靜電安全,掌握粉末涂料組分(如固化劑等)的毒性,以保證員工的身體健康和安全。在粉末涂料涂裝時應做到以下三方面。
一是涂裝現場。應保持清潔、有良好通風、防止設備的粉塵泄漏和粉塵飛揚。
二是勞動保護。員工在操作時,應穿戴防護手套、工作帽、工作服和防塵口罩;及時吹掉吸附在身上的粉塵,及時洗掉臉上和手上的粉塵。
三是安全衛生。員工不許在涂裝現場吃食物,涂裝現場嚴禁煙火,操作人員下班應洗淋浴,施工人員應按期進行身體檢查。
四、涂裝質量
1.涂裝質量控制
(1)粉末涂料質量檢測對于環氧粉末涂料應用而言,在涂裝前,對粉末涂料及其涂膜性能檢測是極為重要的環節。涂料和涂膜是否合格關系到產品應用質量,粉末涂料與常規涂料(液體)檢驗方法有不同之處。
根據需要,可對粉末涂料的表觀密度、粒度和粒度分布、揮發分含量、傾注性、熔融流動性、熔融黏度、凝膠時間、沉積效率等性能指標進行抽測;對粉末涂料的固化性、涂膜附著力、光澤、硬度等按規定進行檢測;涂膜的其他性能可根據不同用途進行有針對性的檢驗。
(2)施工過程中的質量控制環氧粉末涂料施工中應保證每道工序都符合涂裝規范要求,不得隨意改變操作程序。嚴格控制噴涂工藝及烘烤固化工藝,正式涂裝前應做小試,確定合理的工藝參數,營造良好的涂裝環境,發現涂膜外觀及固化性出現問題時,應及時處理解決。且應嚴格控制涂膜厚度及均勻性,保證防護質量要求。
(3)最終質量檢測施工程序全部結束后,應按質量標準規定進行全面質檢。重點檢測涂膜厚度、硬度、附著力、表面狀態、光澤及規定防護性等質量指標。要求的應用性能指標合格后,才可確認產品合格。
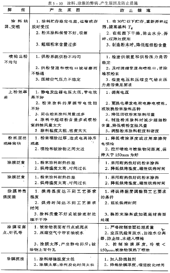
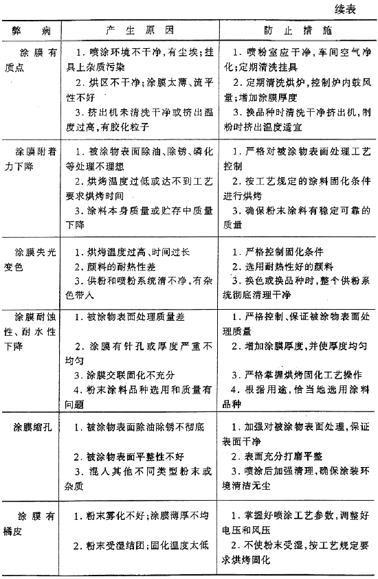
2.常見弊病及防止措施環氧粉末涂料在涂裝過程中產生的弊病、產生原因及防止措施見表5-10。
![]() ![]() |




