層壓成型法是采用增強材料,如玻璃纖維布、碳纖維布等經浸膠機浸漬的環氧樹脂,經烘干制成預浸料———成型材料,然后預浸料經裁切、疊合在一起,在壓力機中施加一定的溫度、壓力,保持適宜的時間層壓而制成層壓制品的成型工藝。采用這種成型工藝可生產各種層壓板、絕緣板、波形板、印刷電路板等。整個生產流程可簡單表示為如圖3-2所示。
![]() 一、預浸料的制備
(1)原材料
①樹脂 作預浸料的樹脂一般采用中等分子量的環氧樹脂,這種樹脂的特點是強度高、耐化學腐蝕、尺寸穩定性好、吸水率低。
②增強纖維 適合于制作預浸料的纖維增強材料有:玻璃布、高硅氧石英纖維織物、碳纖維布、芳綸纖維布等。
玻璃布具有優良的耐熱性、強度高、良好的耐濕性、尺寸穩定性好,價格便宜等特點,是用途最廣的品種之一。
高硅氧石英布是耐高溫、絕緣和耐燒蝕性能好。
碳纖維布 是具有良好的耐腐蝕和燒蝕性能,強度高。
芳綸布 是具有耐熱性能和較高的強度。
③輔助材料
a.固化劑:一般采用酚醛樹脂預聚物、雙氰胺、甲基四氫苯酐、甲基六氫苯酐、甲基納迪克酸酐、芳香族胺類固化劑。
b.促進劑:芐基二甲胺、對苯二酚、2-乙基-4-甲基咪唑等。
c.溶劑:一般采用丙酮、乙醇和甲苯仁甲苯等。
(2)浸膠 用黏度被嚴格控制的樹脂浸漬連續纖維織物,熟化,達到半熔階段加熱,烘干成為預浸料(此時樹脂達到B階段)。膠布的質量是影響層壓產品的一個重要因素。
①預浸織布 影響浸膠的主要因素有膠液的黏度和浸漬方法。
浸漬方法一般采用溶膠機,主要有立式和臥式兩種。膠液黏度是直接影響織物的浸漬能力和膠層厚度的,若膠液黏度太大,纖維織物不易滲透;黏度過小,會導致膠布膠含量太低。
浸漬時間一般為15~30s,時間過長則影響生產效率,過短則導致膠布沒浸透和膠含量不夠。
在浸膠過程中,纖維織物所受張力大小和均勻性會影響膠布的含膠量和均勻性。因此在浸膠過程中,應嚴格控制纖維織物所受的張力及其均勻性。
②干燥 纖維織物浸膠后,必須進行干燥處理,除去預浸料中的溶劑、揮發物,同時使環氧樹脂預聚體進一步聚合。預浸料的干燥方法一般采用烘箱烘干,其性能主要是可溶性樹脂含量和物料的流動性。
二、層壓工藝
層壓工藝是層壓成型中的重要工序。層壓工藝是將浸漬膠布,按照壓制厚度要求配選成板坯,置于所經拋光的金屬模板之中,放在熱壓機上,對兩層模板之間進行加熱、加壓、固化、冷卻、脫模、后處理等。
(1)膠布裁剪 此過程是將膠布剪成一定尺寸,切剪設備可用連續式定長切片機,也可以手工裁剪。
膠布剪切,要求尺寸準確,將剪切好的膠布疊放整齊,把不同含膠量及流動性的膠布分別堆放,做好記錄儲存備用。
(2)膠布配選 膠布配選工序對層壓板的質量好壞至關重要,如配選不當,會發生層壓板開裂,表面花麻等弊病。在具體操作中應注意如下問題:
①在配選板材的面層,每面應放2張表面含膠量高、流動性大的膠布。
②揮發物含量不能太大,如果揮發物含量太大,應干燥處理后再使用。
③配選的計算
計算公式
式中 W———需要層壓膠布的總質量,g;
S———壓制板材的面積,c㎡;
h———層壓制品的厚度,cm;
d———成壓板的密度,kg/c㎡;
α———修正系數。
α視大小和成品板的厚度而定,h<5mm時,α取0.02~0.03,h>5mm時,α可取0.03~0.08之間。
(3)熱壓工藝 壓制工藝中最關鍵是工藝參數,其中最重要的工藝參數是溫度、壓力和時間。
①溫度 壓制溫度在一般壓制工藝的升溫過程中可分為5個階段。
第一階段是以室溫升至物料顯著反應階段,即預熱階段。此時樹脂烴化并排出部分揮發物,壓力一般為全壓力的1/3~1/2。
第二階段是中間保溫階段。這時樹脂熔化,滲透,反應速度較低,保溫時間根據膠布含膠量、流動性和制品厚度而定。當流出樹脂接近膠化并拉長絲時,應加壓力并升溫。
第三階段是升溫階段。主要是為了提高樹脂的固化程度;此時樹脂反應速度加快。
第四階段是保溫階段。目的是使樹脂充分固化。
最后階段為冷卻階段,達到樹脂熔點即可停止加熱,然后自然冷卻,并保持需要的最高壓力。冷卻速率對制品表面的平整度有影響,應控制冷卻速率,降至50℃以下時可以脫模。
②壓力 層壓壓力的作用是用來a.克服揮發物的蒸氣壓;b.使黏結的樹脂流動;c.使膠布層間緊密接觸;d.防止板材冷卻時變形。
成型壓力的大小是根據樹脂的固化特性確定的。通常環氧/酚醛層壓板為5.9MPa,環氧板材為3.9~5.9MPa。
(4)后處理 后處理的目的是使樹脂進一步固化直到完全固化,同時部分消除制品的內應力,提高制品的結合性能。環氧板和環氧/酚醛板的后處理是在130~150℃溫度環境中保持150min左右。
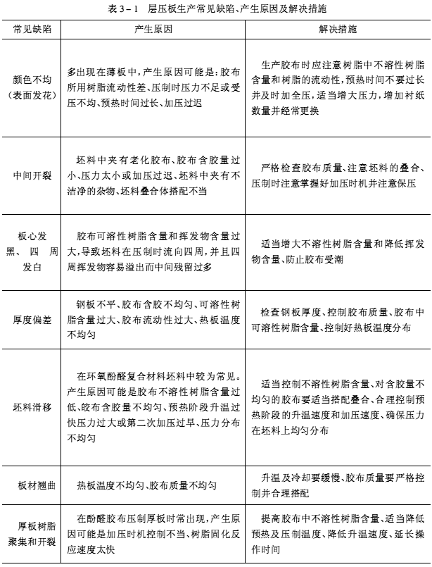
(5)層壓板常見缺陷及解決辦法 層壓板的質量是膠布的層壓工藝各工序操作質量的綜合反映,因此,對層壓板出現的質量問題應進行全面分析,從中找出確切原因,然后采取有效措施加以解決,以確保批量生產時層壓板的質量。表3-1為層壓板生產常見缺陷,缺陷產生的原因及解決措施。
![]() 三、玻璃布增強環氧樹脂覆銅箔板
高度信息化的時代已經到來,電子元器件已進入了高集成度、高可靠性的新階段,對于它們安裝所必需的基板——印刷線路板(PWB)來說繼續向著高密度、高精度方向發展。除了在χ、υ軸方向要實現高密度表面安裝之外,還要求在Ζ軸方向能進行化學沉銅、孔化等。除了需求單、雙面布線外,還要求多層、柔性布線,因此要求一系列具有一定高性能的復合材料。覆銅板是制造印刷電路板最重要的材料,玻璃布增強覆銅板如FR-4、FR-5品種已成為目前應用于電子計算機、通訊設備、儀器儀表等電子產品中印刷電路板的主流,其中FR-4品種在環氧樹脂覆銅板產量中占90%左右,美國電氣工程師學會環氧樹脂覆銅箔板的主要型號標準及產品特性如表3-2所示。
FR-4的主要原料為溴化環氧樹脂其技術指標如表3-3。
FR-4覆銅板是目前電子電氣絕緣領域廣泛應用的品種,其環氧樹脂膠液配方見表3-4。
FR-4型環氧樹脂覆銅箔板制造工藝有3個步驟。
![]() ![]() (1)粘接銅箔的制造工藝 制造工藝流程如圖3-3所示。
![]() (2)漆布的制造工藝 漆布的制造工藝如圖3-4所示。
浸漬后的玻璃布在于燥機內除了烘去溶劑外,還使清漆半固化達到B階段。幾種漆布技術指標見表3-5。漆布的樹脂流動性及固化行為見圖3-4所示。
3種流動性不同的漆布按一定的順序重疊后,在其一面或二面覆上附有膠黏劑的銅箔,放人壓機內有兩種方法熱壓,即銷式層壓和堆積層壓如圖3-5所示。3種漆布中樹脂的流動指數及固化行為如圖3-6所示。
![]() ![]() FR-4覆銅箔板壓制成型條件如圖3-7所示。
陳平等在20世紀90年代曾撰文對FR-4覆銅箔板的國產化進行了早期研究工作。其性能與國外FR-4優等品相當。FR-4環氧樹脂覆銅箔板的一般性能如表3-6所示。
![]() 辜信實撰文對于FR-4覆銅板提高耐熱性、紫外線屏蔽性、吸收氬激光功能(AOI)進行了探討。提出在清漆配方中用部分酚醛多環氧樹脂可以提高覆銅板的耐熱性,清漆用量在5%~20%范圍內為宜。
現代電子工業發展迅速,電子系統要求信號傳播速度越來越快,電子元器件的體積越來越小。傳統的FR-4環氧玻璃布板已不能滿足現代電子技術發展的要求,迫切要研制開發出具有低介電常數εr、低介電損耗正切(tgδ)和高玻璃化轉變溫度(Tg)及其他優異性能的印刷電路板材料。以滿足高速高頻傳輸(
)的需要。![]() 提高印刷電路板(PWB)性能的途徑主要有兩種:一是選用介電性能優異的增強材料。如D、Q——玻纖、石英纖維、@ABCD-纖維等,但是它們都價格昂貴、成本較高;另一種途徑是選用具有低介電常數、低介電損耗因素、耐高溫的高性能樹脂基體。如聚酰亞胺、聚四氟乙烯、氰酸酯樹脂、聚苯醚樹脂等,但也存在價格昂貴的問題。
![]() 目前,獲得性能優異、價格可以接受的PCB基板的研究,主要集中在對環氧樹脂改性上,利用環氧樹脂的低價格、良好的工藝性及綜合性能,通過改性得到高性能樹脂基體。根據實際生產和使用的需要,選用雙酚A二氰酸酯改性環氧樹脂,意在消除環氧樹脂固化產物中極性較大的羥基,研究了不同固化促進劑及材料不同配比對環氧基體及固化產物的影響關系,通過優化設計,最終研制成功了符合FR-4印刷電路板成型工藝條件的改性環氧樹脂基體。用此樹脂基體試制的低介電常數、低介電損耗FR-4印刷電路板性能如表3-7所示。
![]() 由表3-7的性能測試結果可見,本課題組研制的這種PCB用環氧樹脂基體符合生產工藝要求,在膠黏劑配方中選用MT(acac)。作促進劑可以使膠布黏片的貯存適用期達到2個月以上,且高溫可以快速固化,用此膠布制成的高性能FR-4印刷電路板達到超過了通用FR-4印刷電路板的性能。這對我國進一步開發高性能FR-4印刷電路板的國產化都具有重要的借鑒和參考意義。 環氧樹脂 - www.ytfilter.com -(責任編輯:admin) |










)的需要。

