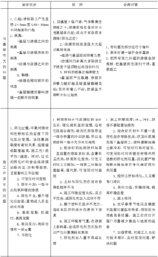
六、施工中常見問題及對策(見下表)。
![]() ![]() 除上述幾類現象要注意外,使用過程中,涂膜的其他變化也要引起足夠重視。
(1)變色 陽光曬得特別嚴重的地方易泛黃。
(2)磨損 經常有人員、貨物等通行多的情況下發生。
(3)刮痕 意外銳物劃過的傷口(可修復,但有痕跡),劃痕太深應及時修補,否則將影響其周圍涂膜的附著力。
(4)軟化 經常有開水流淌的基面,或有化學溶劑浸漬表面的情況下發生。
七、環氧地面涂膜保養與維護
施工結束,把現場交給客戶時,應向客戶提醒如下保養及維護方法,以便能保持地面良好的質量狀態。
(1)日常清掃可用柔軟掃帚或抹布清潔。
(2)嚴重污垢時,使用中性清潔劑,用抹布水洗,然后用水清洗、充分干燥,打一層薄蠟。
(3)地面濺溢有酸、堿等化學藥品時,應及時用水清洗,如果是調味料、油等則用抹布擦拭即可。
(4)光滑的涂層可用亮光蠟定期保養,永葆美觀。
|


