混凝土及鋼筋混凝土結構雖以經久耐用而著稱,但其在使用過程中也常因各種因素(包括設計施工因素)而遭受不同程度的損傷,影響其使用壽命。因此近年來各國對已有混凝土及鋼筋混凝土結構的評價鑒定和維修改造問題都越來越重視。各種建筑物及構筑物經過多年的使用多數都會有不同程度損壞,需要進行維護和修補。
以環氧樹脂制成的環氧膠性能優越,改性途徑較多,近年來發展較快。多用于混凝土構件的粘接和修補、橋梁工程、飛機跑道、公路修造、混凝土結構裂縫補強加固或防滲堵漏灌漿等領域。
一、混凝土構件的粘接和修補
1.新舊混凝土的粘接
傳統的新舊混凝土接槎方法是先在清洗好的槎口上澆一層稀砂漿,緊跟著澆灌新混凝土。該方法粘接度低、防水性差。為了獲得高強度的粘接,在混凝土槎口上涂敷環氧膠粘劑是目前較為流行的方法。
新舊混凝土的粘結難點是膠粘劑必須同含水率較高的新混凝土接觸。通過選用不溶于水的聚酰胺、多元芳香胺及潛性脂肪胺固化的環氧膠粘劑粘接潮濕混凝土可獲得滿意效果。此外,環氧膠粘劑如用煤焦瀝青改性并摻入適量吸水材料,如石棉纖維和氧化鈣等,則在潮濕介質中也有很好的效果?;炷翝穸葘φ辰拥挠绊懭绫?-34。
![]() 2.混凝土構配件的粘接
混凝土構件粘接一般用環氧樹脂膠進行。粘接的兩表面要盡量平整配合。通過配方的調節可以滿足冬季和夏季的不同施工要求。冬季用可摻入胺基催化劑,夏季用可摻入氨基酚附加劑。圖6-3為混凝土柱和梁的粘接示意圖。
![]() 當建筑物混凝土表面受到腐蝕、碳化,表面出現缺損或裂縫時,可用聚合物砂漿修補,一般選用環氧砂漿。
施工時,缺損或裂縫處首先除去塵土和疏松物,在用布擦干凈,把配制好的聚合物砂漿填塞于修補處,按平壓實即可。
二、橋梁工程中的應用
橋梁是忍受應力很大的土木工程。大量的預應力鋼筋混凝土用于橋梁的制造。為了防止橋基下相鄰的預應力鋼筋混凝土將由于長期的振動而產生間隙,往往采用壓縮強度較高的膠粘劑進行粘接使其成為整體。一般都是用較高初期膠粘強度的環氧樹脂膠施工。在橋面與橋墩的混凝土連接處產生裂縫時,也可以用低黏度的環氧樹脂膠進行注入式修補。
三、飛機跑道、公路修造
飛機跑道要求耐磨,耐沖擊,一般可將環氧樹脂或適量增塑劑拌入水泥漿料中鋪制路面,這樣的跑道具有高度的耐磨、耐沖擊效果。
道路,尤其是高速公路的耐磨要求也是相當高的。路面上以及道路接縫處,特別是在雨天,防止汽車在急轉彎處打滑非常重要??刹捎酶咝阅艿沫h氧樹脂膠粘劑與表面較硬的粗骨料配合制成防滑粘合層,涂敷在車輛急轉彎的顯要位置及接縫上,能有效地解決這個問題。
四、混凝土結構的補強
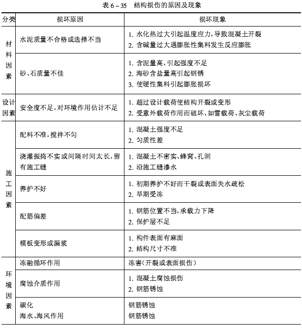
1.混凝土結構的損傷及其特征
引起鋼筋混凝土結構損壞的原因有多種,既有結構設計、施工方面的原因,又有原材料及結構使用環境方面的原因?,F簡要歸納結構損傷原因列于表6-35。
![]() 如果按混凝土及鋼筋混凝土結構損壞的特征加以歸納分類,則可分為以下幾種。
(1)表面損壞 因環境作用、熱化學作用及機械作用等引起的混凝土表層風化、剝落、起鼓及集料外露等缺陷。
(2)開裂 混凝土結構因收縮及溫度應力、堿集料反應、火災、地震,不均勻沉降等引起的各種裂縫。這種缺陷在混凝土結構中是比較普遍的。
(3)斷面損傷 因混凝土強度不足或因環境作用及疲勞應力等引起混凝土強度下降,導致結構斷面受損。
(4)撓度增大 因結構剛度不足或混凝土徐變變形,因此結構撓度增大。
2.混凝土結構的修補方法
混凝土結構的修補方法依其損傷類型來分,主要有裂縫修補法、表面修補法、斷面修補法及結構的加固補強法。有時也需綜合采用上述各種修補法。在結構修補之前一般應先進行調查并進行修補設計,其內容包括:
(1)根據調查結果分析混凝土結構受損壞的原因,確定受損程度及修補范圍與工作量;
(2)明確修補目的,如防止滲漏水,恢復結構外觀質量以及提高結構承載力與耐久性等。
(3)根據混凝土結構受損程度及修補目的與要求選擇合理的修補方法與修補材料;
(4)選定修補工具:
(5)設計或選用修補加固工程用的腳手架:
(6)選定必要的安全設施;
(7)確定施工工期及施工人員數量;
(8)完成工程概預算。
3.混凝土裂縫修補方法
裂縫是混凝土結構最常見的缺陷,依其產生的原因可分為圖6-4所示的幾種類型。
選擇裂縫修補方法時應考慮裂縫的類型及尺寸。常用的裂縫修補方法列于表6-36。
![]() ![]() (1)表面密封法 此法適于修補不再發展的寬度小于0.2mm的細裂縫。可依據結構的使用要求選擇適宜的表面涂敷材料。這種表面涂敷材料必須具有密封性、不透水性和耐堿性、耐候性,其收縮膨脹性應該與被修補的混凝土相近。常選用低黏度的環氧樹脂液涂敷或用玻璃纖維布增強。如果裂縫有可能發展或對結構有一定防水要求時可選用焦油環氧樹脂(主要是應用其彈性達到可伸縮目的)。當裂縫間距較小,分布比較集中時,則應大面涂敷修補;當裂縫滲水或漏水,不能用環氧樹脂涂敷材料時,還可考慮用快速硬化水泥漿或其他水硬性粘結料。
在進行表面密封修補前應用鋼絲刷將混凝土表面打毛,并用水清洗干凈?;炷帘砻娴臍饪讘撚铆h氧樹脂膠泥予以找平。表面密封修補的示意見圖6-5。表面密封法施工簡單,即可涂敷,也可噴涂,但該法受氣候影響較大。
(2)充填法 此法多用來修補水平面上的較寬裂縫(δ>0.3mm)。根據裂縫的情況可以直接向縫內灌入不同黏度的環氧樹脂膠泥。如裂縫寬度較小,使用低黏度環氧樹脂膠泥;裂縫寬度較大時,則宜使用砂、粉填料較多的環氧樹脂膠泥。寬度小于0.3mm的裂縫則應開成V形或U形的槽口,然后清除掉浮灰,必要時先涂刷一層界面處理劑或低黏度環氧樹脂液,以增加環氧樹脂膠泥與混凝土的粘結力。
此法適于修補樓板、橋面板及混凝土路面等。如用該法修補墻板、頂板時則應增大環氧樹脂膠泥的黏度。這種方法也比較簡單,不需專門施工機具。如圖6-6。
(3)注漿法 此法是用于修補較深的裂縫。根據注漿時壓力與速度可分為高壓快速注漿法和低壓慢速注漿法。前者適于以電動泵注漿,此時注漿壓力可達2MPa;后者適于以手動泵注漿,其壓力為0.4MPa。依注漿時是否設注漿管又分為有管注漿法及無管注漿法。多數情況都使用有管注漿法。
![]() 采用有管注漿法時,在裂縫修補之前首先要沿裂縫以10~30cm的間距設置注漿管(圖6-7),然后將裂縫的其他部位用膠粘帶予以密封,以防漏漿。注漿管有帶墊圈的與無墊圈的,前者用于不開V形槽的裂縫注漿,后者則適用于開V形槽的寬裂縫注漿,如圖6-8。
![]() ![]() 五、應用舉例
環氧樹脂作為灌漿材料,初見于20世紀50年代末期。由于它具有防水、防潮、耐腐蝕、耐寒、耐熱、抗沖擊和振動等優良性能,應用范圍從混凝土裂縫的補強發展到固結巖體裂縫和油井固砂。尤其對于在潮濕或水下修補建筑物(如鐵路隧道、公路隧道、涵洞及地下建筑物、構筑物等)的破損和滲漏部位,對恢復建筑物混凝土的整體性,延長使用壽命和保證安全運行有一定效果。
環氧樹脂膠粘劑在建筑工業中有效地解決新、舊水泥砂漿層及新、舊混凝土層之間界面粘接問題,以及粘結層表面水、濕度、堿性物質等的影響。下面僅舉幾個工程應用實例,以期能拓展環氧樹脂在建筑領域的應用。
實例1:1996年中國科學院廣州化學研究所采用彈性環氧化學灌漿材料對珠海某大橋的橋墩承臺進行裂縫灌漿補強。承臺裂縫最寬約為16mm,最細為0.01mm,呈龜裂狀,總長約250m。施工中根據進漿速度調節配方,分別用二種彈性環氧樹脂漿液進行灌注,在灌漿過程中可見一些極細的裂縫亦有漿珠冒出。灌漿結束后三天,用Φ150合金鉆頭鉆取混凝土裂縫芯樣觀察和檢查漿材充填情況,發現裂縫充填完整,粘結牢固,混凝土之間的局部間隙也被漿材擠滿包裹,裂縫內環氧漿脈連續性較好。經測試,現場粘結的水泥砂漿八字模的粘結強度超過4.0MPa,均為非粘結面破壞。
實例2:廣州市某大廈三層地下室停車場,混凝土壁厚40~50cm,因在高溫季節施工,澆注混凝土溫升較高,產生應力裂縫近300多條,大多數縫寬0.2mm以下,采用環氧樹脂漿液進行鑿槽封縫注漿處理,施工期間經過1996年初的大寒潮,有部位出現新裂縫,但是補過的縫沒有發現重新開裂現象。
實例3:廣州市某大廈,設計采用箱形基礎,地板厚2m,分兩層澆注,在第二層鋼筋已扎好時發現第一層有開裂的縫。直接用針筒將環氧樹脂漿液注入縫內。讓其自然滲透,直至縫面有漿液冒出為止。一星期后開挖檢查,發現漿液能滲透到基礎底部。
實例4:中鐵二局四處對內昆鐵路線橫江1號大橋、橫江2號大橋橋墩裂縫的修補。內昆鐵路線橫江1號大橋(DK144+333)1號墩橫向裂縫在距承臺面2.0m處,呈水平走向,長度6.01m,最大寬度0.3mm,裂縫深度198~291mm;采用環氧樹脂漿液灌漿進行修補。而橫江2號大橋(D1K165+278)5號墩豎向裂縫,呈豎直走向。長度9.0,最大寬度0.2mm,裂縫深度23~31mm;由于裂縫較淺,不作灌漿,而采用環氧樹脂砂漿進行修補。 環氧樹脂 - www.ytfilter.com -(責任編輯:admin) |








